全国仿真创新应用大赛医学仿真应用赛道
——特种医学与军事医学方向
一、竞赛背景及目的
在二十大报告中,总书记提出“必须坚持科技是第一生产力、创新是第一动力,创新驱动发展战略,开辟发展新领域新赛道,不断塑造发展新动能新优势”。随着计算机科学技术的不断发展,数字技术、信息技术、人工智能、虚拟现实以及数字孪生等技术在医学技术领域的不断深入,医疗健康领域发生了巨大的变化。2021年“十四五”规划和2035年远景目标纲要提出加快推动数字产业化,聚焦医疗等领域,推动数字化服务普惠应用,持续提升群众获得感。
医学发展与科技进步非常紧密,医工融合前景广阔。医工交叉学科坚持临床问题为导向,通过整合应用医学、工学、理学等科学原则和循证实践,促进医学理论与科学技术的交叉、融合。深耕高科技领域阵地,掌握核心技术,坚持“传承、创新、融合”的思想。仿真技术作为一种数字技术快速发展,融合应用了传感器、新型显示、互联网、数字孪生和人工智能等多领域技术,在数字人构建、智慧医疗、临床检验、智能康复、信息可视化等方面都发挥着越来越重要的作用,改变了医学技术模式与服务质量的提高,提高了科技成果转移转化成效,助推产学研深度合作,突破关键核心技术难题,为在医工融合领域和关键环节实现自主可控,技术与产业实现良性互动奠定坚实基础,推动我国卫生事业走出一条高质量发展道路。
为深入推进医学技术创新与仿真应用的普及,推动现代信息技术与医学技术的深度融合,立足临床问题与现代医疗难点,促进利用互联网及仿真技术在医学技术领域的应用,更广泛、更精准地提出问题,解决临床需求,产生实际效果。本竞赛以国家战略需求为导向,对搭建开放型创新平台,提升创新能力,加快成果转化,促进学科交叉和人才培养改革,推动健康中国建设具有非常重要的现实意义。
本竞赛方案中的仿真技术是指继理论和实验/观察之外的又一种科学研究手段,以建模与仿真理论为基础,以计算机系统、物理效应设备及仿真器为工具,根据研究目标,建立并运行模型,对研究对象进行认识和改造的一种科学研究范式,其可以帮助人们深入一般的科学及人类生理活动难以到达的宏观或微观世界中去进行研究和探索一切现象及活动。
二、竞赛内容
大赛面向医学领域中的难点和问题,从问题的提出到解决,充分引入和利用仿真技术,通过仿真技术在医学领域的应用研究,进一步加快疾病筛查、诊断、治疗和康复,提高医学技术的精准度,推动医疗卫生事业高质量发展。
特种医学与军事医学方向鼓励参赛对象充分利用人工智能、大数据、数字孪生等数字仿真技术,结合生理学、成像物理、化学、生物医学、生物力学、光学机制等相关理论与研究,在解决特种医学与军事医学领域“卡脖子”问题方面,实现医学上的重要突破和创新。
本方向主要面向特种医学、军事医学两个领域,其中特种医学涵盖航空与航天医学、航海与潜水医学、放射与辐射医学、高原与极地医学、运动医学、职业暴露医学、法医学、灾害与救援医学、极端环境医学、特殊人群医疗、生物安全与防护医学、康复医学与理疗学、医工交叉人机工效学(如可穿戴设备传感器)、心理治疗学、深空深地医学、智能材料学、护理学等相关新技术、基础临床教育培训管理与研发转化的内容。军事医学涵盖军事卫勤战场医学、战伤救护及野战医疗支援、核生化防护、特殊武器损伤与防护、军队健康管理(预防保健、疾病防治等)、军事航空航海医学、军事作业能力的医学维护、军队卫生装备、军队特需药品、军事中医药学、军事心理学、军事医学技术、非战争军事行动医学、护理学等教育培训与管理、新技术与研发转化的相关内容。主要分为医学机械电子组、医学智能材料组、医学仿真训练组、医学创意设计组、医学科普推广组。竞赛内容具体如下:
医学机械电子组(仿真技术在可穿戴设备、传感器等医学设备的设计、制造、应用等方面应用与创新)
医学智能材料组(仿真技术在生物医学材料、医学设备新型材料以及医学技术基础材料和临床研究相关材料等方面的应用与创新)
医学仿真训练组(应用仿真技术,重现难以还原的高危训练环境,简化医学实践中不易理解的抽象模型,从而在医学训练中实现沉浸式交互,显著提升训练水平)
医学创意设计组(针对特种医学及军事医学相关专业问题或难点结合仿真技术等手段,创新技术解决方案或发明原型或设想)
医学科普推广组(针对特种医学与军事医学方向的仿真技术在医学知识的转化、传播、特殊人群定制科普等方面的创新和应用)
参赛人员分组别进行比赛及评审。若单组别作品较少,将合并到相邻组别进行共同评审。
三、时间安排
1.报名时间:2025年5月1日-10月15日
2.初赛时间:2025年10月中旬
3.省赛区决赛时间:2025年10月下旬
4.全国总决赛时间:2025年11月
具体时间、地点将另行通知,请及时关注大赛官网(http://www.siac.net.cn)和微信公众号(仿真创新应用大赛)。
四、参赛对象及要求
1.参赛对象为:医学院校、医疗机构等单位工作人员以及全日制在校生。
2.以个人或团队形式参赛,每个作品参赛人员最多为5人,指导教师最多2名,每位参赛人员参与申报的作品最多2个。第一参赛人员须为医学院校、医疗机构和仿真技术企事业单位、研究机构等相关的工作人员。
3.报名建议由参赛单位负责人统一填写报名信息;独立报名个人或团队由个人或团队联络人登录大赛官网注册报名,填写参赛信息。
4.涉密作品不得申报。
五、报名及缴费
竞赛采取注册参赛的形式,报名要求如下:
1.5月1日后参赛单位和个人可登录大赛官网填写参赛报名信息。
2.按照每个作品300元收取报名费。
3.大赛的详细内容及进展情况,将在大赛官网和微信公众号上进行更新,请各参赛者及时关注。为做好参赛组织工作,建议各参赛单位选派1名工作人员负责与大赛组委会的日常联络。
4.费用可在大赛官网或公众号上直接支付,也可采用汇款方式。
汇款信息如下:
账 户:北京信诚博源教育咨询有限公司
开户行:招商银行北京分行亚运村支行
账 号:110916013610902
汇款时请备注“特种医学+单位名称+汇款人姓名”。
六、对参赛作品/内容的要求
各参赛者需要在报名截止时间之前登录官网注册报名并将完整的作品与作品信息表、诚信承诺书(见附件)上传到大赛官网。
1.参赛作品说明
参赛作品需符合比赛要求,即可报名参加。参赛作品主要为:作品方案、作品视频、答辩PPT和作品成果。
(1)作品方案。PDF格式,大小100M以内;作品图文阐述,需简单明了,必须包含但不限于:作品背景和目标、医疗难点与问题、选题意义与价值、国内外研究现况、作品思路、拟解决的问题、实施手段与过程、作品成果展示等,充分利用仿真技术解决现有医学难点,科学准确、重点突出;层次清楚,合乎医学逻辑。
(2)作品视频
视频长度3~5分钟,MP4格式,大小200M以内;包括但不限于重要制作过程、作品操作和演示过程等。
(3)答辩PPT,大小100M以内。或作品成果:可为系统、软件、平台、实物或模型。鼓励参赛队伍在全国总决赛时进行作品成果的展示。
将以上文件通过百度网盘生成分享链接提交组委会。方法:在百度网盘中新建一个文件夹,以“单位名称+作品名称+联系人姓名”形式命名,将所有作品文件与报名信息表、诚信承诺书上传到此文件夹后,将此文件夹生成分享链接(请设置永久有效),将此链接上传至大赛官网指定位置。
2.初赛
对参赛人员进行资格审核,对作品思想内容等进行审查。作品若涉及敏感信息,需参赛单位出具允许参赛证明,如有违规,一经查实,取消参赛资格。
3.省赛区决赛
对通过初赛审核的作品按照标准进行评审,具体形式由各省赛区办公室确定。
(1)所有作品以截止日期前收到的文件作为初赛和省赛区决赛评审依据。组委会对逾期提交文件的按照弃赛处理。
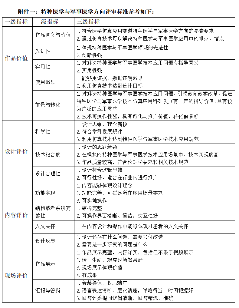
(2)评审按照分数高低确定排名。评审遵循大赛章程要求,评审标准主要从作品的价值、作品设计与内容等几个方面综合考虑。评审标准详见附件。
4.全国总决赛
通过省赛区遴选出的优秀作品,组委会将通知参赛者参加全国总决赛。全国总决赛由组委会统一组织,采用汇报演示、作品展示和专家提问等方式进行,考察参赛者的作品操作能力、现场表达能力以及表演展示能力(演示形式不限)等。缺席全国总决赛的参赛者将被视为自动弃权。
(1)总决赛作品可以在提交的省赛区决赛作品的基础上进行完善。截止时间进入全国总决赛后通知。
各参赛队伍提交的参赛资料主要有:作品方案、作品视频、答辩PPT和作品成果。
a.作品方案、作品视频和答辩PPT,可以在原有方案基础上进行完善。
b.作品成果:可为实物、模型或视频形式展示的成果,鼓励现场实物展示。
(2)鼓励参赛者携带实物或模型作品进行现场展示。
(3)比赛顺序根据不同组别的比赛特点,按所在单位名称的首字母顺序进行或抽签顺序进行。
(4)陈述形式说明
鼓励参赛者围绕参赛作品主题及内容选择恰当的演示形式;每组参赛者作品介绍时间不超过5分钟,超时将酌情扣分。鼓励选手在答辩过程中重点展示作品创新点、技术点等内容。每组设置5分钟作品介绍时间。 作品陈述不设人数限制,凡报名参赛者均可参加。 陈述过程可辅以视频、PPT等配合演示。作品演示要求参赛作品(实物、模型或其他形式)能够体现其设计原理及主要功能。
七、奖项及推荐说明
1.奖项说明
初赛由大赛组委会和省赛区办公室联合进行,通过初赛进入省赛区决赛的名单将会在全国仿真创新应用大赛官网公示。省赛区遴选出的优秀作品参加全国总决赛。
省赛区决赛的奖项按照全国总决赛的相关规定设置有一二三等奖、优秀指导教师等奖项,由工业和信息化部人才交流中心颁发证书;全国总决赛设置一二三等奖、优秀指导教师奖、最佳组织奖及单项奖(创新探索奖、前沿突破奖、应用转化奖、交叉融合奖),由工业和信息化部人才交流中心颁发证书。
同一竞赛方向省内有6组及以上作品开展省级评审,不足评审基数要求的不开展省级评审,由本竞赛方向全国分委会统一评审,按照该作品应有的质量确定是否进入国赛。全国总决赛获奖比例为一等奖比例不超过总决赛团队数量的15%;二等奖比例不超过总决赛团队数量的25%;三等奖比例不超过总决赛团队数量的40%。
2.参赛说明
(1)参赛人员可通过专家推荐集体报名或自主报名参赛。专家推荐参赛,建议各省拟邀请4-6所院校或医疗机构参赛,推荐24组参赛作品。
(2)2024年获得省赛一等奖的参赛团队可推荐1组作品参加同一竞赛方向提前批次报名,进入省级决赛,无需缴纳报名费,6月30日截止。
(3)鼓励全国性一级学术组织使用大赛竞赛方案组织内部征集,评选后可推荐3-5组优秀作品参加大赛相关竞赛方向,经大赛专家委员会审核后进入全国总决赛。
(4)同一团队同一赛道最多报2组参赛作品。如有特殊情况,请联系大赛组委会。
八、培训及其他说明
1.组委会将针对参赛内容等事项安排相关培训,请密切关注大赛官网和公众号。
2.如因不可抗力等因素导致决赛无法正常举行,组委会将酌情变更举办地或比赛方式,希望各参赛单位和广大参赛者能够理解并支持。
3.参赛者不同意或不符合下列要求说明之一的,将视为自动放弃比赛:
(1)参赛作品需符合国家法律法规。
(2)参赛项目或作品必须为原创,版权所属明确,若有涉及版权侵权等法律纠纷,由参赛者自行承担由此引发的所有后果及法律责任。
(3)凡参加过往届本赛事的作品及在其他相关或相似赛事中获奖的作品原则上须更新30%及以上的内容可参加本届赛事。
(4)投稿作品后如作品入围,大赛组委会与官方授权合作组织机构有权无偿在公共媒体上对作品作非营利性展示、展播、结集出版,或用于公益宣传与传播教育等非商业性活动。(参赛者特别申明不得使用除外。)
(5)参赛期间,参赛者不得将参赛作品所有权转让给任何第三方。任何个人或组织在未取得全国组委会授权下,不得将本次大赛作品用于任何商业用途,但可用于非商业的公益传播,以扩大作品的社会影响力。
(6)本次比赛期间以外,参赛作品产生的一切后果与责任由参赛者本人承担。
(7)凡提交作品参赛,即被视为接受大赛各项条款,大赛组委会保留对本次大赛的最终解释权和改评、追回奖项等权利。

赛事咨询:谢老师15723087036
|
|